首页
Home
机构介绍
Nav
新闻中心
Nav
教育培训
Nav
社会责任
Nav
联系我们
Nav
网校学习
Nav
打造建筑行业的黄埔军校
重磅!中价协发布2020年一级造价考试教材修改说明!
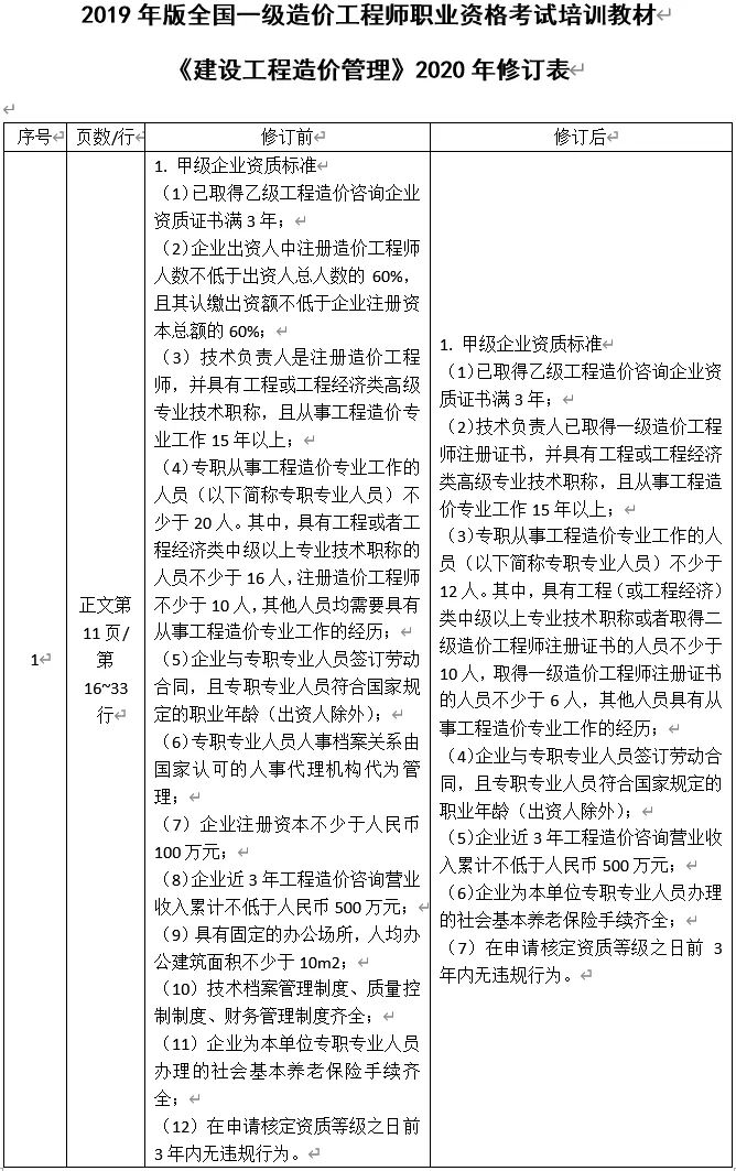
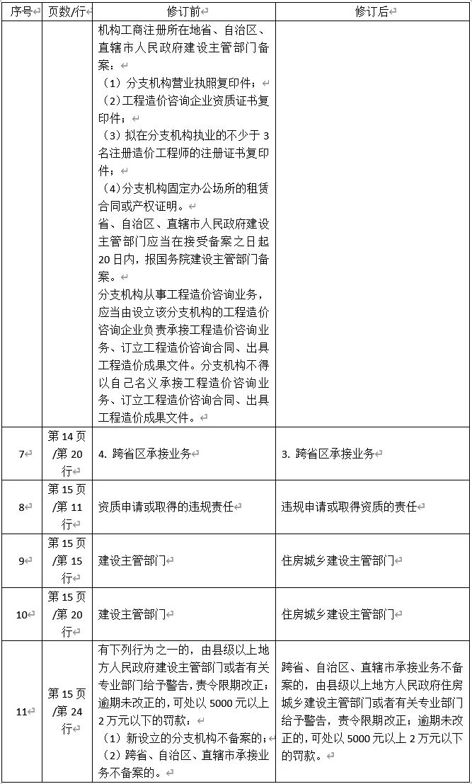
全国一级造价工程师职业资格考试培训教材修改说明
2020年度全国一级造价工程师职业资格考试使用由住房和城乡建设部组织编写、人力资源和社会保障部审定的2019年版《全国一级造价工程师职业资格考试大纲》。由全国造价工程师职业资格考试培训教材编审委员会编写的2019年版《建设工程造价管理》(2020年修订)和《建设工程计价》,作为所有专业考生使用的基础科目教材。2019年版《建设工程技术与计量(土木建筑工程)》、《建设工程技术与计量(安装工程)》和《建设工程造价案例分析(土木建筑工程、安装工程)》,分别作为土木建筑工程、安装工程专业考生使用的相应专业科目教材。
因2019年版教材出版后,住房城乡建设部发布了《住房和城乡建设部关于修改<工程造价咨询企业管理办法><注册造价工程师管理办法>的决定》(住房和城乡建设部令第50号),
《建设工程造价管理》科目教材结合该文件做了局部修订,提请广大考生务必注意。
建议考生购买《建设工程造价管理》(2019版)(2020年修订),使用旧版本教材的考生可以从网站上免费下载修订表。
由中国计划出版社发行《建设工程造价管理》、《建设工程计价》、《建设工程技术与计量(土木建筑工程)》和《建设工程技术与计量(安装工程)》。由中国城市出版社(隶属中国建筑工业出版社)发行《建设工程造价案例分析(土木建筑工程、安装工程)》。我协会组织编写的2019年版《建设工程造价管理相关文件汇编》,由中国计划出版社发行,作为全国一级造价工程师职业资格考试和继续教育等辅助材料。
如需要以上考试用书,请按以下方式购买:
(一)各地建筑书店、新华书店;
附件详情:
上一篇
装配式建筑工程师——考试介绍
下一篇
BIM工程师——考试介绍
分享到: