打造建筑行业的黄埔军校

智能建造项目奖励20万,BIM奖励3元/㎡,保定市智能建造试点项目、BIM应用项目评审标准发布

8月15日,保定市智能建造试点城市工作领导小组办公室发布《保定市智能建造试点项目BIM应用项目评审指南(试行)》的通知,进一步明确了本市范围内智能建造试点项目、BIM应用项目的评审标准、评审程序、激励措施等内容。重点指出:

(一)智能建造试点项目:

1、智能建造试点项目从8个方面进行评审:项目管理9.5分、数字设计12分、智能生产5分、智能施工15分、智慧工地24分、建筑机器人32.5分、智慧运维1分、建筑产业互联网1分;

2、评审总分为100分,其中必备项71分,限定项13.5分,鼓励项15.5分。项目综合得分达到60分且满足必备项最低得分的评定为智能建造试点项目;综合得分达到75分、满足必备项和智慧工地三星级要求的项目评定为智能建造重点项目(示范效果显著)。

(二)智能建造BIM应用项目:

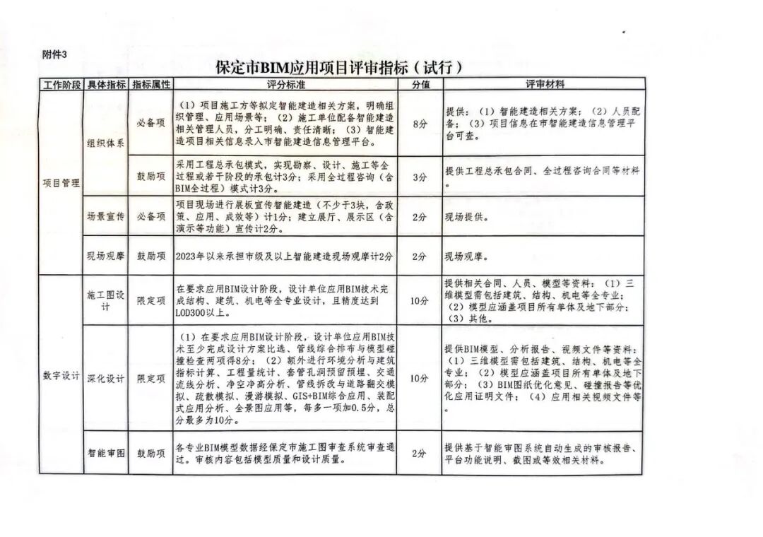
1、智能建造BIM应用项目从6个方面进行评审:项目管理15分、数字设计25分、智能生产9分、智能施工45.5分、建筑产业互联网2分、智慧运维3.5分;

2、评审总分为100分,其中必备项46分,限定项23分,鼓励项31分。项目综合得分达到55分且满足必备项最低要求的评定为BIM应用项目;综合得分达到85分且必备项、限定项均得分的评定为BIM全过程示范项目。

三)激励措施:

1、对评定为智能建造试点项目且示范效果显著的,奖励20万元

2、对概算中不含BIM应用费用且荣获BIM全过程示范项目的给予3元/㎡财政资金奖励,单个项目最高奖励不超20万元

3、新建装配式建筑评级达到A (HB)级以上,并在BIM全过程应用、部件标准化、降成本等方面起到示范引领作用的,一次性奖励10万元

4、引导招标人在工程设计、施工、监理等招标文件中明确采用BIM技术;

5、鼓励招标人在工程招标文件中,将投标人参建项目入选智能建造试点项目或应用智能建造技术情况和信用得分情况作为定标择优因素;

6、保定市智能建造试点项目,直接入选“古城杯”,优先推荐申报河北省优秀工程勘察设计奖、安济杯奖、河北省建设科技应用示范工程,支持申报国家优质工程和鲁班奖;

7、保定市智能建造试点项目,根据建筑机器人在施工中替代人工比例,可结合实际降低农民工工资保证金及农民工工资专用账户缴存比例。




图片

保定市智能建造试点城市工作领导小组办公室关于印发《保定市智能建造试点项目BIM应用项目评审指南(试行)》的通知

保智建办 (2023)5号


各县 (市、区、开发区) 住房和城乡建设局 (建设局),市智能建造试点城市工作领导小组成员单位:

为进一步推进智能建造试点城市工作任务,开展第一批智能建造试点项目、BIM应用项目评审工作,我办制定了《保定市智能建造试点项目 BIM应用项目评审指南(试行)》,现印发你们,请认真贯彻落实。市智能建造试点城市工作领导小组成员单位要密切协同配合,加强审批报建各环节的服务指导;各县 (市、区)住建部门要加大政策宣传,认真做好重点项目培育工作,积极推荐具备智能建造场景应用的项目申报试点项目培育对象;第一批智能建造试点项目、BIM应用项目培育对象要对照评审指标拓展场景应用,探索工作路径,强化典型示范。

附件:

1.保定市智能建造试点项目BIM应用项目评审指南(试行)

2.保定市智能建造试点项目评审指标(试行)

3.保定市BIM应用项目评审指标(试行)

保定市智能建造试点城市工作领导小组办公室

(保定市住房和城乡建设局代章)

2023年8月15日

(联系人:岳金凯;电话:3090037)





附件一

保定市智能建造试点项目BIM应用项目评审指南(试行)

本指南用于保定市智能建造试点项目培育对象、BIM 应用项目培育对象的评审认定,具体评审工作由保定市智能建造试点城市工作领导小组办公室组织实施。本指南适用范围为2023年以来保定市域内在建的房屋建筑和市政基础设施等工程,试行期一年。
一、评审标准
(一)智能建造试点项目。智能建造试点项目主要从8个方面对试点项目的实施情况进行评审,具体评审内容及对应分值如下:
1、项目管理9.5分;
2、数字设计12分;
3、智能生产5分;
4、智能施工15分;
5、智慧工地24分;
6、建筑机器人32.5分;
7、智慧运维1分;
8、建筑产业互联网1分;
评审总分为100分,其中必备项71分,限定项13.5分,鼓励项15.5分。项目综合得分达到60分且满足必备项最低得分的评定为智能建造试点项目;综合得分达到75分、满足必备项和智慧工地三星级要求的项目评定为智能建造重点项目(示范效果显著)。
(二)智能建造BIM应用项目。BIM应用项目主要从6个方面对试点项目的实施情况进行评审,具体评审内容及对应分值如下:
1、项目管理15分;
2、数字设计25分;
3、智能生产9分;
4、智能施工45.5分;
5、建筑产业互联网2分;
6、智慧运维3.5分;
评审总分为100分,其中必备项46分,限定项23分,鼓励项31分。项目综合得分达到55分且满足必备项最低要求的评定为BIM应用项目;综合得分达到85分且必备项、限定项均得分的评定为BIM全过程示范项目。
二、评审程序
(一)自愿申报
建设单位、施工单位应当在基础施工前结合项目情况实际,自愿填报《智能建造试点项目培育申请表》、《BIM应用项目培育申请表》,经县(市、区) 住建部门盖章后报送市智能建造领导小组办公室(市住建局)。智能建造试点项目培育需具备BIM应用(至少BIM施工应用)、智慧工地管理(至少达到二星级水平)、建筑机器人应用(至少具备两类非辅助机器人施工)三个环节,且项目评审前手续齐全、无质量安全事故,无违法违规行为;BIM应用项目培育需至少具备BIM施工场景应用,且项目评审前手续齐全、无质量安全事故、无违法违规行为。
(二) 初审培育
市智能建造领导小组办公室定期梳理智能建造试点项目培育申请表、BIM应用项目培育申请表,进行培育对象初审,对符合条件的列为培育对象,重点帮扶指导。
(三)抽选专家
市智能建造领导小组办公室成立智能建造试点项目和BIM应用项目评审小组,抽选相关行业专家,进行项目培育指导、过程评价和阶段评审等工作。
(四)过程评价
智能建造试点项目和BIM应用项目培育对象,应在项目开工、BIM施工应用、建筑机器人施工以及评价项具备计分的关键节点,向市智能建造领导小组办公室申请过程评价,市智能建造领导小组办公室抽选专家进行现场帮扶、查看相关资料、记录过程应用、计入评价分值。
(五)阶段评审
培育对象应当参照《智能建造试点项目评审指标》、《BIM应用项目评审指标》,评估应用现状,试点期间每年年底前可向市智能建造领导小组办公室申请阶段评审,市智能建造领导小组办公室抽选专家进行全面评审(已在过程评价中完成计分的类别将不再评审计分),达到分值要求的评定为智能建造试点项目(含重点项目)、BIM应用项目 (含全过程示范项目);项目未达到评定分值的,应积极拓展后续场景应用,竣工前可再次提交申请。
三、激励措施
市住建局等十二部门已联合印发《关于支持智能建造发展的若干措施》,进一步加大鼓励智能建造场景应用。
1、对评定为智能建造试点项目且示范效果显著的,奖励20万元;
2、对概算中不含BIM应用费用且荣获BIM全过程示范项目的给予3元/㎡财政资金奖励,单个项目最高奖励不超20万元;
3、新建装配式建筑评级达到A (HB)级以上,并在BIM全过程应用、部件标准化、降成本等方面起到示范引领作用的,一次性奖励10万元;
4、引导招标人在工程设计、施工、监理等招标文件中明确采用BIM技术;
5、鼓励招标人在工程招标文件中,将投标人参建项目入选智能建造试点项目或应用智能建造技术情况和信用得分情况作为定标择优因素;
6、保定市智能建造试点项目,直接入选“古城杯”,优先推荐申报河北省优秀工程勘察设计奖、安济杯奖、河北省建设科技应用示范工程,支持申报国家优质工程和鲁班奖;
7、保定市智能建造试点项目,根据建筑机器人在施工中替代人工比例,可结合实际降低农民工工资保证金及农民工工资专用账户缴存比例。
其他财税金融、用地保障、科研能力、人才创新等方面政策按照《关于支持智能建造发展的若干措施》有关内容执行。
四、其他要求
建设、设计、施工等各方主体应当以智能建造指导工程实践、加强过程评价,提升质量效益,各类评审材料应在施工过程中同步留存,保证真实性、有效性,严禁在评审前造数据补资料的虚假行为,一经发现将记入保定市建筑市场信用监管平台,取消申报资格。



附件二

图片


图片


图片


图片




附件三

图片


图片


图片

来源 | 保定市住房和城乡建设局